服務洽詢
服務洽詢
服務洽詢
訂閱電子報
搜尋檢索
Toggle navigation
安心資訊
報告查詢
品牌專區
HM衛生稽核品牌專區
建築物檢驗查詢
寵物專區
服務介紹
服務產業
食品服務
健康產業服務
專業營建品質服務
雜貨實驗服務
消費品檢驗服務
環境安全檢驗服務
驗證與評鑑
HM餐飲衛生稽核服務
驗證供應商評鑑服務
企業綜合能力評鑑服務
PPE產品驗證服務
NCC電信產品驗證服務
GMA全球驗證服務
BIFMA LEVEL 辦公家具永續驗證服務
服務申請
申請書下載
送驗流程
服務據點
單位換算
營養標示換算
食品報告進度查詢
最新資訊
近期活動
研討會課程
活動行事曆
熱門檢測
食品熱門檔期檢測
PIF粧品安全評估檢測
紡織類日常用品檢測
EMC車用電子產品檢測
無線通訊產品檢測
嬰幼兒用品安全檢測
鞋類止滑檢測
軟失效率檢測
伺服器可靠度檢測
口腔護理用品檢測
生物分解檢測
產業知識
時事訊息
關於我們
平台介紹
成立宗旨
Q&A問答集
網站導覽
相關連結
SGS 台灣官網
SGS AOS食品線上服務
SGS RSTS禁限用化學物質管理
SGS 管理學院
SGS 線上快速下單
聯絡我們
服務洽詢
FB官方帳號
台灣官方FB
證食安心FB
嚴選宅FB
建築品質服務FB
LINE官方帳號
證食安心LINE
化粧品論壇LINE
嚴選宅LINE
酒精
牛樟芝
咖啡
蜂蜜
清潔劑
枸杞
雞肉
防腐劑
葉黃素
益生菌
魚油
驗屋
茶葉
不鏽鋼
住宅
紡織
首頁
服務介紹
服務產業
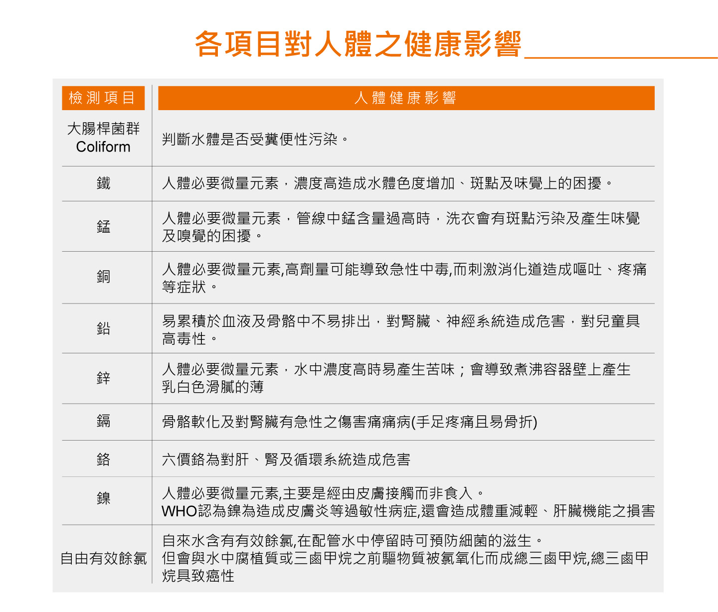
環境安全檢驗服務
水質檢驗服務
為增進您的使用體驗,本網站使用 Cookies,您可以點選
《Cookie 政策》
以詳細了解其內容。繼續使用本網站,即表明同意我們使用的 Cookies。
接受所有Cookie政策